Ergoterapeut i Psykiatrien
Organisation og ledelse
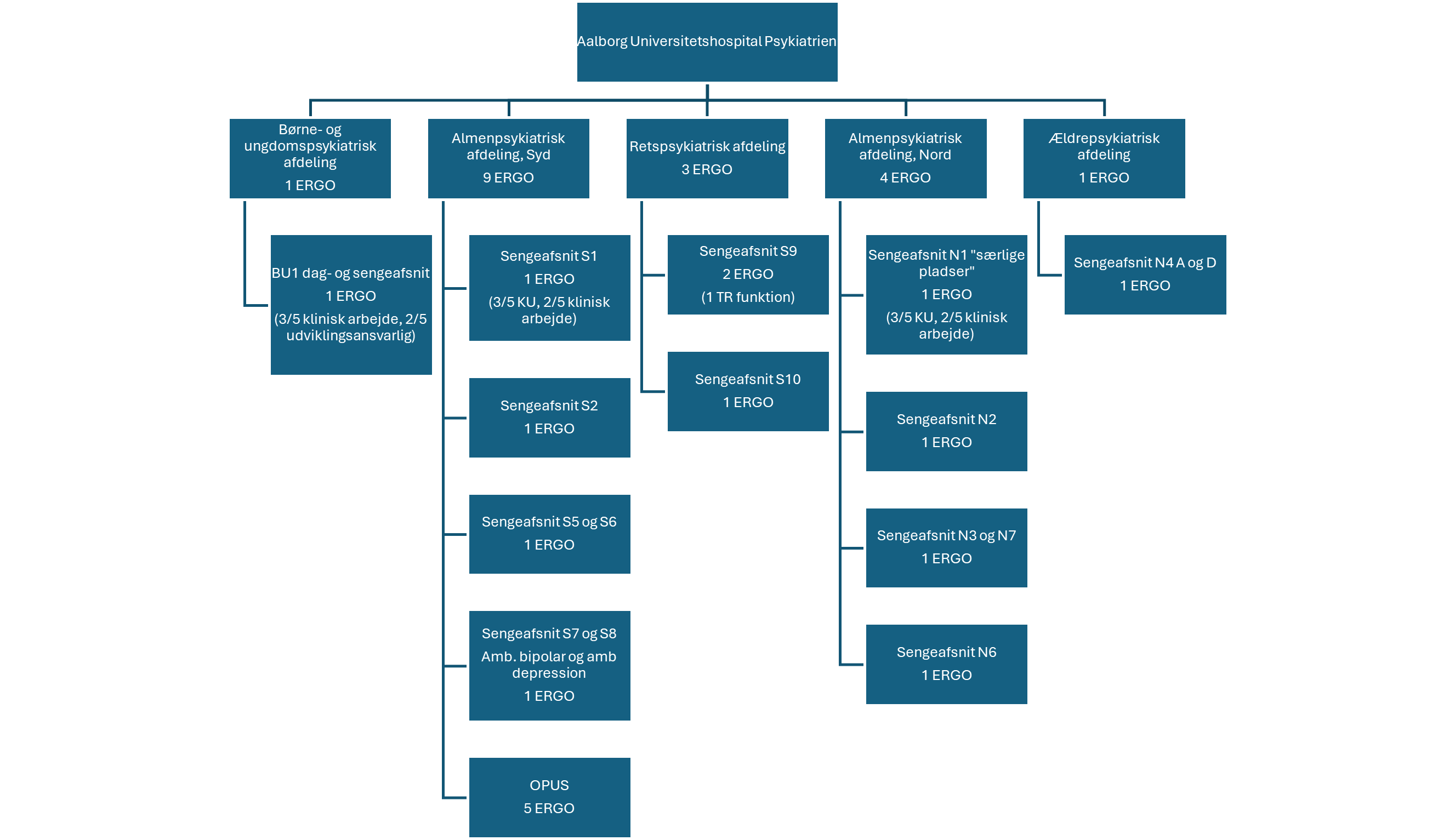
I psykiatrien er der ansat 18 ergoterapeuter, som betjener de fleste sengeafsnit, og nogle steder ambulante funktioner. Ergoterapeuterne har personalemæssig ledelse i afsnittene, samt faglig ledelse ved en udviklingsansvarlig ergoterapeut.
Nedenfor ses fordelingen af ergoterapeutstillinger, samt hvilke afsnit de betjener.

Faglighed:
Ergoterapeuterne arbejder i et tæt tværprofessionelt samarbejde med øvrige faggrupper om at skabe sammenhængende patientforløb.
Ergoterapeuterne afdækker fysiske, psykiske og sociale funktionsevnenedsættelser, der har betydning for, om patienten kan have en hverdag med meningsfuld aktivitet, med henblik på afdækning af støtte- og rehabiliteringsbehov, samt som bidrag til den diagnostiske afklaring. Herud over tilrettelægges, når relevant, rehabiliterende og habiliterende indsatser under forløb, udarbejdes GOP, udarbejdes sanseprofiler, arbejdes med sansestimulerende indsatser, afprøves hjælpemidler mv.
Udmøntningen af ergoterapien afhænger af organiseringen og opgaverne i det enkelte område, men vi arbejder alle ud fra samme faglighed og metoder. Ergoterapeuterne i psykiatrien arbejder, uanset subspeciale, ud fra den ergoterapeutiske arbejdsprocesmodel, Occupational Therapy Intervention Process Model (OTIPM), samt en bred vifte af monofaglige interview- og observationsbaserede redskaber.
Opdateret